通知公告
首页 > 新闻公告 > 通知公告

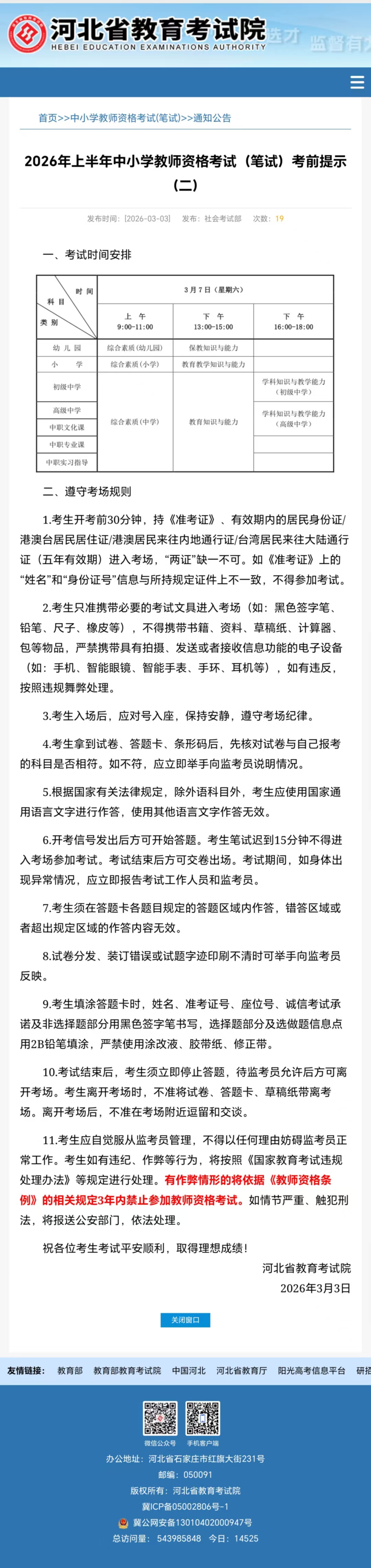
2026年上半年中小学教师资格考试(笔试)考前提示(二)

——燕京理工学院人文教育学院新闻中心